
感觉2020年过得好快,隔绝距离2020年完结就只尚有10天的年华。你的2020年过的怎么样样,立的flag都实现了吗?
12月刚好是申请季,德国学校的要求政策与签证政策也在不休调停。12月10日,APS稽核部发布通知,一时变更留学签证预约与递签地址。
而12月作为圣诞月,也是让人漫溢等候的。尽管因为疫情与防疫政策,无法像畴昔那样道贺,绝大多数圣诞市场也不克不及开放,但是圣诞假期并不会缺席。APS考核部与德国驻华使领馆,也都发布了放假时日安排。
01 耐久变更留学签证预约与递签所在
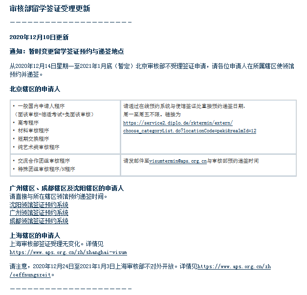
从2020年12月14日礼拜一至2021年1月尾(暂定)北京审核部不受理签证申请,请各位要求人在所属辖区使领馆预定并递签。

APS查核部官网截图
北京辖区的要求人预约及递签分为两种:交流协作团组考核倒叙以及特殊团组稽核顺叙/N按次,请发邮件至visumtermin@aps.org.cn与稽核部预定递签时日,另外类型的要求人必要通过在线预约体系与使馆签证处直接预约递签日期,周一至周五不限。
广州辖区、成都辖区及沈阳辖区的申请人:请直接与所在辖区领馆预定递签时日。
上海辖区的要求人:上海考核部签证受理无变动。
02 APS考核部放假时间安排
请留神,APS上海审核部将于2020年12月24日至2021年1月3日时期闭馆。在此时期不受理签证申请。

APS稽核部官网截图
目前APS北京查核部尚未颁布放假工夫部署,之后小编会持续关注更新!
03 德国驻华使领馆放假岁月安排
因为圣诞及新年假期,德国驻华各使领馆(蕴含签证和领事处)将于2020年12月24日至26日,2020年12月31日及2021年1月1日舛讹外办公。

德国驻华使领馆官网截图
同砚们要留心遵循以上陈述斡旋好自己的要求、APS查核及递签岁月!
本文链接:
本文章“北京考核部长时间不受理签证申请?那该如何递签?”已帮助 69 人
免责声明:本信息由用户发布,本站不承担本信息引起的任何交易及知识产权侵权的法律责任!
本文由赋能网 整理发布。了解更多培训机构》培训课程》学习资讯》课程优惠》课程开班》学校地址等机构信息,可以留下您的联系方式,让课程老师跟你详细解答:
咨询热线:4008-569-579


